首页
通知公告
系部概况
商旅简介
专业介绍
师资队伍
党建工作
党建动态
学习园地
廉政文化
师德师风
制度建设
培训学习
先进典型
警示教育
教学科研
教学管理
以赛促教
团学动态
学生管理
共青团之窗
校企合作
招生就业
招生简章
就业展望
您所在的位置:
首页
>
新闻中心
>
招标采购
> 正文
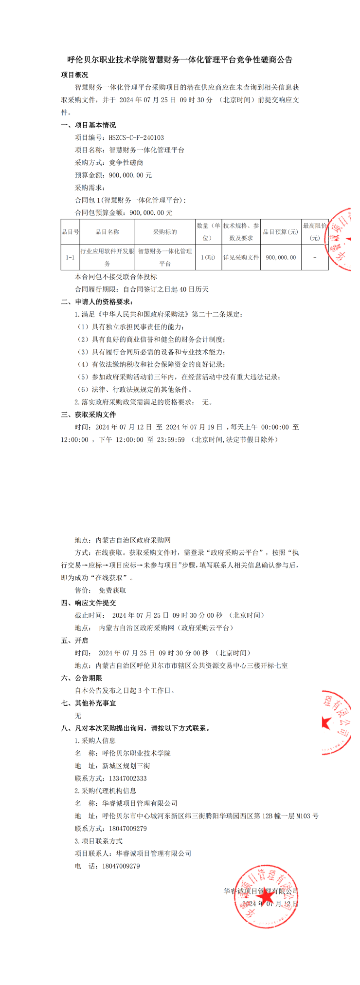
呼伦贝尔职业技术学院智慧财务一体化管理平台竞争性磋商公告
部门:管理员 来源: 日期:2024/7/14 15:40:12 人气:
4066
加入收藏
标签:
本文网址:
http://smly.hlbrzy.cn/show.asp?id=50601
上一篇:
呼伦贝尔职业技术学院食堂原材料采购项目(三次)招标公告
下一篇:
通知公告 | 呼伦贝尔职业技术学院南校区超市商业综合体经营使用权招租预公告…